neuron Carrier Experience API icon

neuron Carrier Experience API

(0 reviews)

Authentication

Secure access to the Neuron Carrier Experience API is enforced through industry-standard mechanisms, including JWT (OAuth 2.0) and Client ID enforcement.

This page explains how these methods work together to ensure confidentiality, integrity, and controlled access across all environments.


πŸ›‘οΈ Overview

Neuron enforces a strict security model to protect all API interactions.

Every request must:

  • Use TLS 1.2 or higher
  • Include a valid JWT access token
  • Include the assigned client_id

These controls ensure only authorised carrier systems can access Neuron’s digital trading platform.


πŸ”‘ JWT Validation (OAuth 2.0)

The API uses OAuth 2.0 with JWT bearer tokens issued by Azure Active Directory.

All authenticated requests must include:

Authorization: Bearer <access_token>
client_id: <your-client-id>

🧭 Identity Provider

Neuron integrates with Azure Active Directory (Azure AD) using a multi-tenant application model, allowing secure token issuance and centralised identity governance.


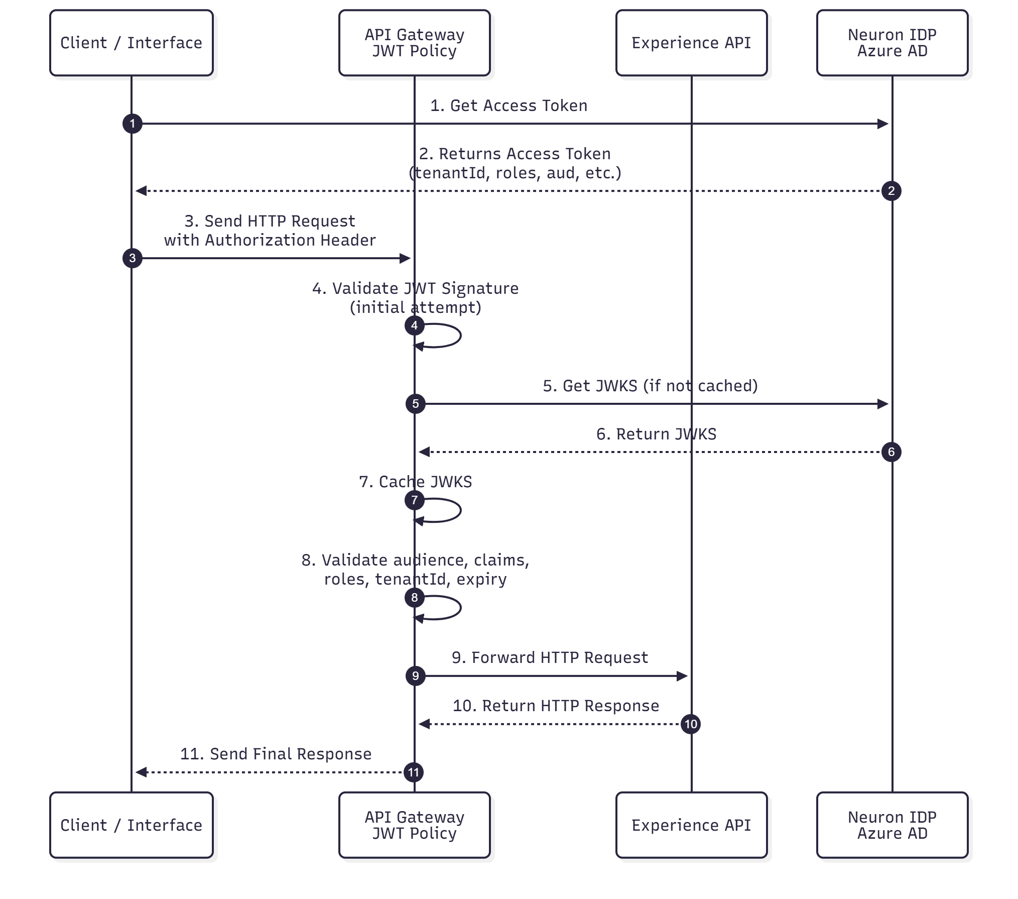
πŸ“œ Token Validation Rules

Each JWT is validated by the Neuron API Gateway before processing. The gateway checks:

Claim / AttributeRequirementPurpose
audMust match the configured audienceEnsures token is intended for Neuron
rolesMust include required permissionsGrants role-based access
tenantIdMust match onboarding configurationValidates organisational identity
expMust be unexpired (≀ 60 min)Prevents replay or misuse
SignatureMust match Azure AD JWKSConfirms token integrity

Invalid tokens result in a 401 Unauthorized response.


πŸ” JWT Validation Flow

Below is the high-level flow for token retrieval, validation, and downstream API invocation:

resources/neuron\_jwt\_flow-6e7e6753-c8f7-4b79-b5f7-983ab6e6203b.png

This flow ensures that every incoming request is authenticated, verified against Azure AD, and processed only when fully valid.


🧡 Accessing JWT Credentials

To obtain JWT access for your application:

  1. Contact the Neuron Operations & Support Team
  2. Provide your organisation details, environment requirements, and intended usage
  3. You will receive client onboarding instructions and the required configuration values

Support Contact:

πŸ“§ support.neuron@wtwco.com


πŸ”— Useful Navigation

Use the links below to move quickly between key documentation pages:


Reviews